首 页
+
香焦视频
中国纺联简介
主要领导
大香焦在线视频 - 文化理念
联合会章程
理事会
监事会
制度建设
会费标准
"大香焦在线视频" 资质证书
香蕉视屏
大香焦视频
中国纺联动态
联合会领导讲话
新闻发布
年度工作报告 (香蕉视讯)
大香焦视频 - 中国纺联通讯
香蕉软件
通知
公示
公告
决定
91香焦视频 - 调查问卷
行业资讯
行业发展
数据分析
政策法规
国际动态
一线之声
人物访谈
党建园地
党内集中性教育
党建群团
香蕉视屏 - 纪检工作
"香蕉视讯" 基层党建工作
党日活动
"香焦视频" 行业媒体
首页
>
香蕉软件
>
调查问卷
> 正文
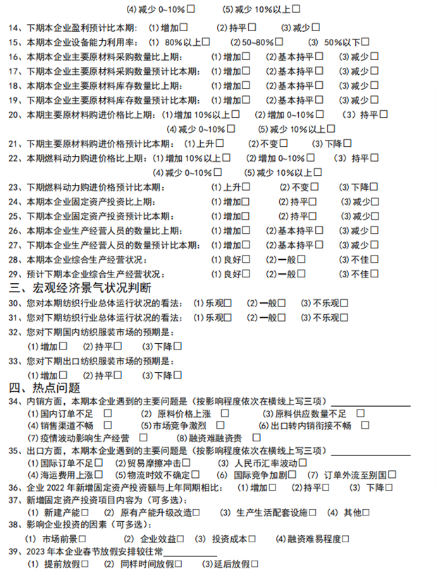
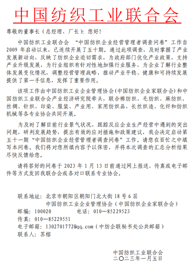
中国纺织企业经营管理者调查问卷(第五十一期)
发布时间:2023-01-05
友情链接:
百度
|
妖精影院-妖精影院电视剧免费播放-小妖精影院-妖精影院在线播放电视剧-妖精影视-妖精-妖精影院在线播放免费观看电视剧全-妖精社-妖精影院-妖精影院在线播放免费观看电视剧
|
糖心视频-糖心视频在线观看-糖心视频免费-糖心传媒在线观看-糖心免费观看-糖心视频破解版-糖心视频下载-糖心视频免费观看-糖心视频在线免费观看-糖心vlog视频
|
丝瓜影视-丝瓜视频在线观看-丝瓜视频ios-丝瓜视频色-丝瓜网站-丝瓜视频在线-丝瓜视频下载-丝瓜视频在线播放-丝瓜视频官网-丝瓜视频在线观看免费-丝瓜视频在线免费观看
|
香蕉影视-大伊香蕉-国产香蕉-香蕉直播-香蕉影视成人app下载-香蕉在线播放-香蕉看片-7777久久香蕉成人影院-大香蕉看片-香蕉视屏-久久香蕉影院
|
草莓丝瓜视频-丝瓜草莓视频-丝瓜视频黄色-丝瓜视频污污污-丝瓜视频污版-丝瓜视频.comiso在线-丝瓜视频官网-嗯~啊~轻一点丝瓜视频-丝瓜视频看污-www.丝瓜视频