首 页
+
香焦视频
中国纺联简介
主要领导 (香蕉频视)
文化理念
联合会章程
理事会
监事会
制度建设
会费标准
资质证书
香蕉视屏
大香焦视频
中国纺联动态
联合会领导讲话
新闻发布 (大香焦视频)
年度工作报告
中国纺联通讯
香蕉软件
通知
公示
公告
决定
调查问卷
行业资讯
行业发展
数据分析 (大香焦视频)
政策法规
国际动态
一线之声
人物访谈
党建园地
党内集中性教育
党建群团
纪检工作
基层党建工作
党日活动
行业媒体
首页
>
香蕉软件
>
决定
> 正文
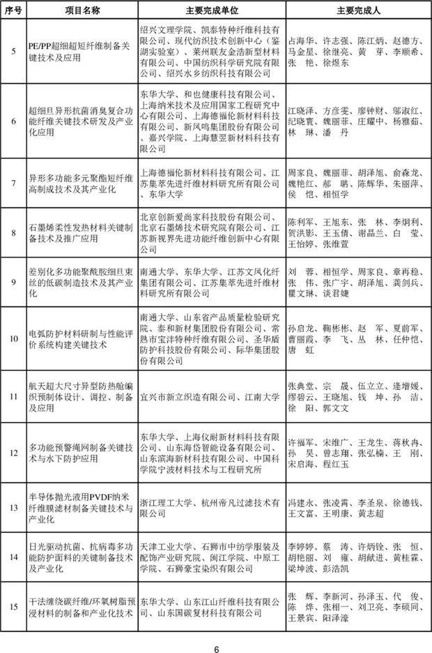
关于2023年度91香焦视频科学技术奖励的决定
发布时间:2023-12-07
年
友情链接:
百度
|
妖精影院-妖精影院电视剧免费播放-小妖精影院-妖精影院在线播放电视剧-妖精影视-妖精-妖精影院在线播放免费观看电视剧全-妖精社-妖精影院-妖精影院在线播放免费观看电视剧
|
糖心视频-糖心视频在线观看-糖心视频免费-糖心传媒在线观看-糖心免费观看-糖心视频破解版-糖心视频下载-糖心视频免费观看-糖心视频在线免费观看-糖心vlog视频
|
丝瓜影视-丝瓜视频在线观看-丝瓜视频ios-丝瓜视频色-丝瓜网站-丝瓜视频在线-丝瓜视频下载-丝瓜视频在线播放-丝瓜视频官网-丝瓜视频在线观看免费-丝瓜视频在线免费观看
|
香蕉影视-大伊香蕉-国产香蕉-香蕉直播-香蕉影视成人app下载-香蕉在线播放-香蕉看片-7777久久香蕉成人影院-大香蕉看片-香蕉视屏-久久香蕉影院
|
草莓丝瓜视频-丝瓜草莓视频-丝瓜视频黄色-丝瓜视频污污污-丝瓜视频污版-丝瓜视频.comiso在线-丝瓜视频官网-嗯~啊~轻一点丝瓜视频-丝瓜视频看污-www.丝瓜视频